Cadsoft Eagle Professional 4.16R2 + учебник (rus и eng)

Cadsoft Eagle 4.16R2 - это комплексное средство для разработки печатных плат, начиная с создания принципиальной электрической схемы и заканчивая созданием печатной платы и её трассировкой. Pro версия позволяет разрабатывать ПП размером до 1600x1600 мм (16 слоёв) с разрешением до 1/10000 мм. Для этого в программе реализованы три модуля: Schematic Module, Layout Editor, Autorouter.
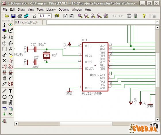
Schematic Module - модуль для создания принципиальных схем. Имеет удобный интерфейс, сетку для выравнивания компонентов и электрических линий, элементы для рисования на листе:

Layout Editor - модуль для трассировки ПП. Позволяет размещать компоненты на будущей ПП, имеется проверка на наличие ошибок, вспомогательные линии для упрощения процесса ручной трассировки, средства для нанесения шелкографической маркировки на ПП:

Трассировщик печатных плат имеет большое количество настроек:

Кроме всего вышесказанного программа имеет довольно большую библиотеку, содержащую множество стандартных и/или достаточно распространённых электронных компонентов, например микроконтроллеры:

Таким образом, не нужно будет самому рисовать изображение компонента на схеме и создавать футпринт для печатной платы. Большинство компонентов также имеют краткое описание.
Autorouter - модуль для автоматической трассировки печатных плат. Большое количество настроек позволяет повысить качество автотрассировки.
Трассировка макетных плат
Несмотря на то, что модуль трассировки Eagle не рассчитан специально для разводки макетных плат, он может быть настроен так, чтобы дать хороший результат при помощи установки соответствующей настройки правил.
Общие настройки Autorouter'a

Шины

Трассировка

Сначала устанавливаем шаг сетки расстояний на 0.1 дюйм. Далее вокруг каждого компонента на верхней стороне платы добавляем "верхнюю запретную" область ("top restrict" area). Это предотвратит верхние дорожки, которые являются обычными дорожками для печатной платы, но на самом деле являются проводами для монтажной плате, от контактирования с компонентами на плате. Затем устанавливаем шаг сетки трассировки на 0.1 дюйм, назначаем предпочтительное направление для нижней стороны как горизонтальное, а для верхней стороны - как вертикальное, и устанавливаем огромный вес для шагов разводки в направлении, обратном предпочтительному. Мы также можем установить вес для предпочтения трассировки на нижней стороне, чем на верхней, а также минимизировать количество переходов. Смотри снимки экрана выше для полного перечня настроек, правил и весов. Все шаги по оптимизации выключены.
Расположение концов дорожек должно быть отгорожено от концов дорожек на нижней стороне. Обычно
это реализуется с помощью маленьких "нижних запретных" областей ("bottom restrict" areas).
Скачать программу "Cadsoft Eagle 4.16R2" + учебник (rus и eng) (14,8 МБ):
